Global Disputes Redesign

Barclays Dispute/Claim Experience

 
  • Our team was tasked to re-imagine a universal, next-generation customer experience for merchant disputes and fraud claims across credit cards, debit cards, and current accounts.

    To comply with my non-disclosure agreement, I have omitted and obfuscated confidential information in this case study. All information in this case study is my own and does not necessarily reflect the views of Barclays.

  • The customer experience for handling disputes and claims in Barclays is different across geographies. As an organization, Barclays wants to create a universal experience and bring it to the next generation.

  • I was tasked with creating a design strategy to implement the leadership vision over the next 1 year. I worked closely with a global customer experience transformation team.

  • A global team of 30+ people was formed to identify the major pain points in the existing experience. Initially, the teams were separated into three groups to focus on credit cards, debit cards, and current accounts and they came together after the initial discovery sessions.

 

The design process

We had discovery and solution studio sessions across credit cards, debit cards, and current accounts groups.

 Over a period of 3 days, we had collaborated and came up with a lot of ideas. After several solution studio sessions, we have finalized a framework that will drive the thinking around the global solution and a set of constraints we need to keep in mind.

I have led the efforts on credit card discovery sessions. 4 personas and empathy maps were created:

  • Revolver

  • Pragmatic Juggler

  • High needs/growth

  • Retainer

Image courtesy: Global customer experience transformation group.

Pragmatic Juggler Persona

Pragmatic Juggler Empathy Map

Flow Diagrams

Identified and created flow diagrams for different dispute scenarios like:

  • Recurring Canceled Merchandise

  • Recurring Canceled Service

  • Damaged Defective

  • Counterfeit

  • Non-Receipt of Cash

  • Misrepresented Merchandise

  • Misrepresented Service

  • Not as Described Merchandise

  • Not as Described Service

  • Non-Receipt of Merchandise

  • Non-Receipt of Service

  • Non-Recurring Cancelled Merchandise

  • Non-Recurring Cancelled Service

  • Duplicate

  • Paid by Other Means

  • Credit Not Processed

  • Altered Amount

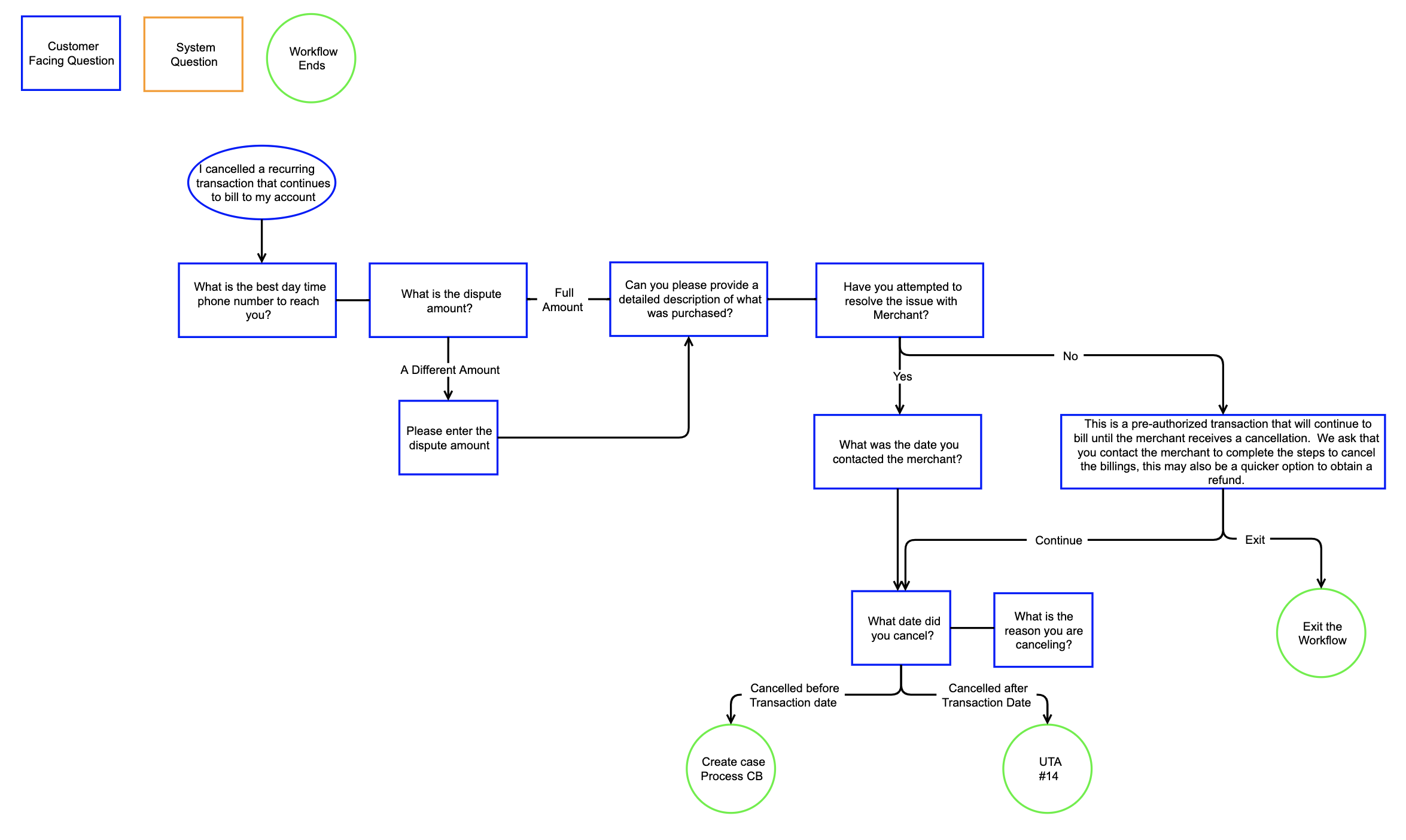
Recurring cancelled transaction

Mobile-first design

I was tasked with assimilating all the research data from our discovery sessions and come up with a design strategy to change the global disputes experience for Barclays customers.

 
 

Surfacing and deflection

  • Surface a message and deflect the user towards the resolution path.

  • This solution was implemented as a quick and easy fix for phase 1 of the project.

 
 

Proactive Fraud Claim

  • Proactively ask the customers to look at flagged transactions and verify them.

  • The customer can verify the transactions and create a claim case if they find any of the transactions are invalid.

  • This solution was implemented as part of phase 2 of the project. It will greatly reduce the dependency on customer service calls.

 
 

Raise a claim:

  • The customer can create a claim case if they find any of the transactions are invalid.

  • This solution was implemented as part of phase 2 of the project. It will greatly reduce the dependency on customer service calls.

 
 

Manage claims:

  • The customer can track the status of their claims as well as cancel a claim.

Results

We created a strategic plan and I have given a demo to Mr. Ashok Vaswani the Global Consumer and Payments Head and other senior leadership. The full project redesign efforts will kickstart after the first quarter of 2020. This will save Barclays millions of dollars in call volume and staff hires.

Update 2022

The second phase of the project got delayed due to COVID-19 and we resumed work on it in the 3rd quarter of 2021.

View Prototype